Risicomanagement zonder gerommel in Excel-sheets.
Je wilt weten welk risico jouw organisatie loopt om de juiste beveiligingsmaatregelen te kunnen invoeren. Met ControlBee ondersteun we jouw risicomanagement proces. Je hebt realtime inzicht in jouw risico’s en de status van jouw risico behandeling.
Een duidelijk risicoregister waarin je in een oogopslag jouw risico’s, de risicoeigenaar, de huidige risico score en de status kunt zien.
Breng filters aan in ControlBee en bekijk de risico’s per aandachtsgebied, categorie of definieer je eigen filters.
Duidelijk overzicht van de risico’s
Volg de ontwikkelingen van het risico op basis van uitgevoerde risico evaluaties.
Per risico bepaal je welke maatregelen je inzet om de kans of impact te verlagen. Wanneer je ISO27001 gecertificeerd bent maakt je hiermee ook je Verklaring van Toepasselijkheid (VvT).
Acties volgen
Acties die voortkomen uit jouw risicoanalyses of risico evaluaties zijn gekoppeld aan de risico’s. Hiermee houdt je zicht op de voortgang van de geplande acties. ControlBee stuurt notificaties naar gebruikers over de acties waar zij een rol in hebben.
Lopende of afgeronde acties zien? gebruik een filter om alleen die acties te zien waarmee je het gewenste inzicht krijgt.
Risico Heatmap
Krijg in een keer inzicht in je risicoprofiele met de risicomatrix. Hiermee zie je direct welke risico’s nog niet afdoende zijn behandeld.
Ook hier ku je filters toepassen om per risico eigenaar, policy of op basis van jouw labels inzicht te krijgen.
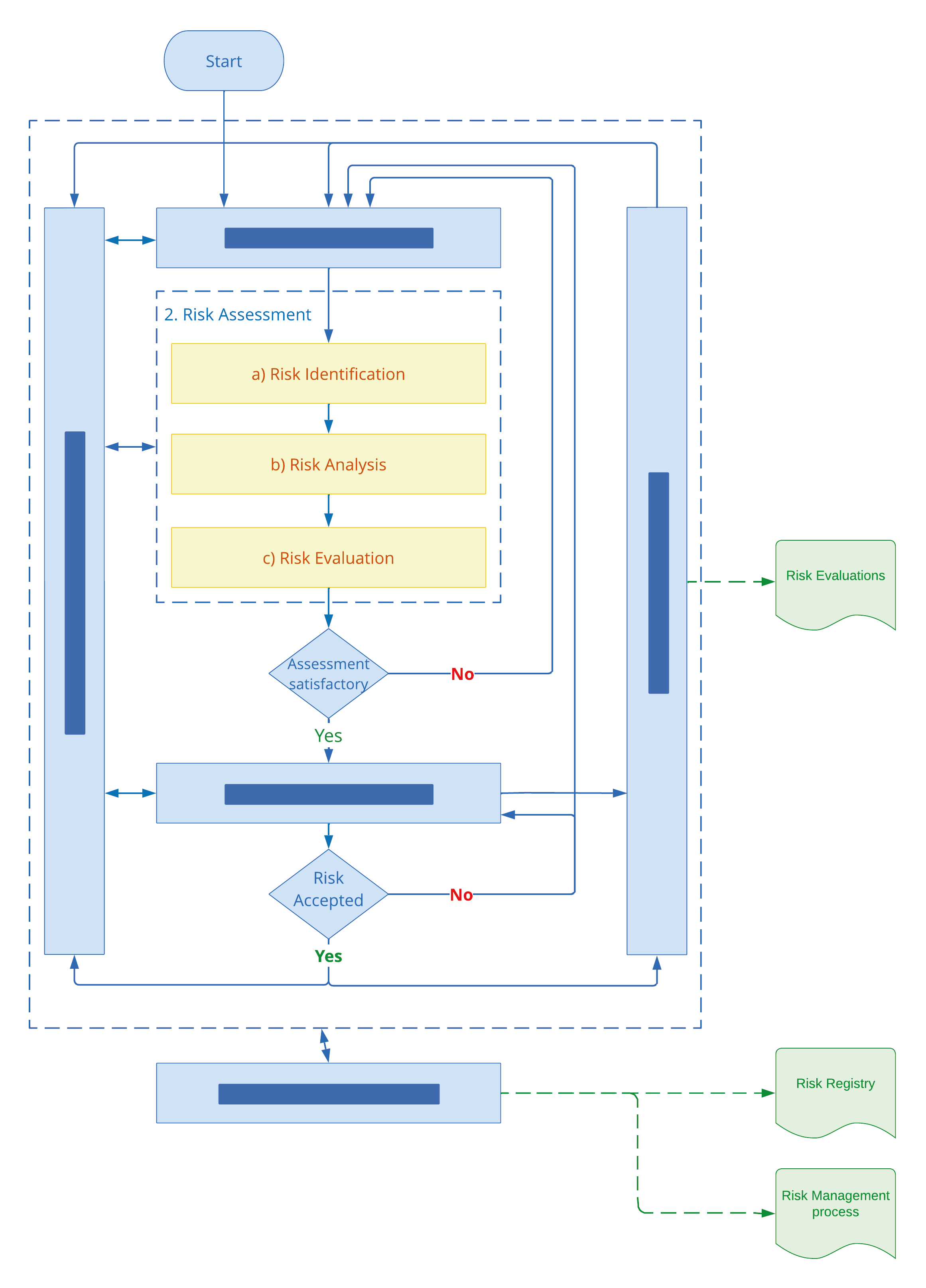
Risicomanagement Proces
De basis voor risicomanagement is een duidelijk process. Wij hanteren een risicomanagementproces op basis van ISO27005 en ISO31000. Door het toepassen van deze standaarden heb je duidelijke criteria voor je de kans en de impact van het risico. Een ander voordeel is dat deze basis naadloos aansluit op de eisen die de ISO27001 standaard stelt aan jullie risicomanagement.
Een andere standaard als ISO27001. Geen probleem, deze manier van werken past ook wanneer je NEN7510 of SOC2 wilt invoeren.
Hulp nodig?
Hulp nodig bij het uitvoeren van jouw risico analyse? A Security GURU ondersteunt bedrijven met het uitvoeren van hun risico analyse met een of meer interactieve sessies. We helpen we jullie bij het inventariseren en evaluaeren van jullie risico’s.
Bij de meeste van onze diensten is dit inbegrepen bij de prijs. Wil je onze kennis alleen gebruiken voor een risico analyse, neem dan vrijblijvend contact met ons op.
